会员登录
|
免费注册
|
忘记密码
|
管理入口
返回主站
|
|
保存桌面
|
手机浏览
|
联系方式
|
购物车
乐清市伊莱科电气有限公司
加关注
0
配电开关控制设备、仪器仪表、五金工具、气动液压设备、电力金具、电子产品、家具用品、日用百货、办公用品、高低压电器及配件、变压器、断路器、电线电缆、汽车配件、墙壁..
15382517823
网站首页
帮助中心
公司介绍
在线商城
供应产品
采购清单
公司新闻
荣誉资质
人才招聘
联系方式
公司相册
招商代理
品牌展示
公司视频
展会信息
友情链接
帮助中心
在线商城
供应产品
采购清单
公司新闻
荣誉资质
人才招聘
公司相册
招商代理
品牌展示
公司视频
展会信息
友情链接
搜索
企业档案
企业会员
第
7
年
乐清市伊莱科电气有限公司
张田文
先生
经营:
配电开关控制设备、仪器仪表、五金工具、气动液压设备、电力金具、电子产品、家具用品、日用百货、办公用品、高低压电器及配件、变压器、断路器、电线电缆、汽车配件、墙壁..
主营:
工控电器
地区:
浙江-温州市
TA的个人空间
新闻中心
暂无新闻
产品分类
暂无分类
联系方式
联系人:张田文
电话:15382517823
站内搜索
帮助中心
在线商城
供应产品
采购清单
公司新闻
荣誉资质
人才招聘
公司相册
招商代理
品牌展示
公司视频
展会信息
友情链接
荣誉资质
暂未上传
友情链接
暂无链接
首页
>
供应产品
>
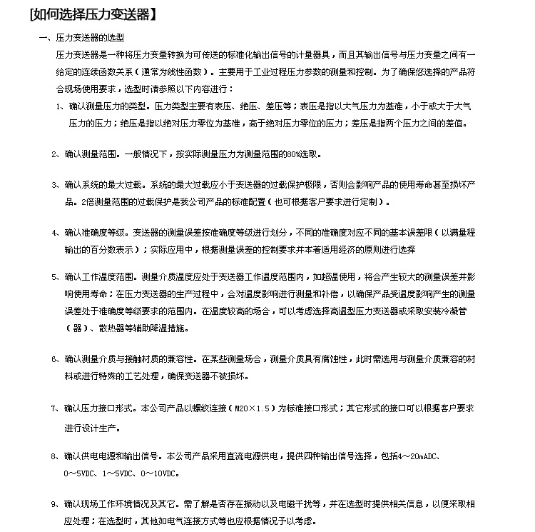
伊莱科扩散硅压力变送器ELE-301 远传压力传感器恒压供水0-100Mpa
伊莱科扩散硅压力变送器ELE-301 远传压力传感器恒压供水0-100Mpa
单价
¥
350.00
/ 件
对比
销量
暂无
浏览
379
发货
浙江温州市
库存
100件
起订1件
过期
长期有效
更新
2019-07-22 11:54
详细信息
Copyright ©2025 乐清市伊莱科电气有限公司 版权所有 地址:中国浙江温州乐清市乐清经济开发区乐商创业G幢2层 访问量:1627
技术支持:
中国电工电器
15382517823